完成は2時間53分59秒後!

結婚指輪の作り替えご相談いただいた案件…

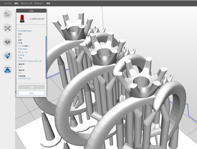
既にモデリングは出来上がっていたので、

データ上のエラーを取り除くべくSTLデータを整え、早速形状確認、3Dプリントの準備です。
我が相棒のCASTPRO;3Dプリンタ…
完成は2時間53分59秒後!


結婚指輪の作り替えご相談いただいた案件…

既にモデリングは出来上がっていたので、

データ上のエラーを取り除くべくSTLデータを整え、早速形状確認、3Dプリントの準備です。
我が相棒のCASTPRO;3Dプリンタ…
完成は2時間53分59秒後!
